Instead of using one conservative error bound for all satellites, the method assigns differentiated bounds across elevation intervals, allowing protection levels to better track real positioning errors. In offshore and open-ocean tests, the approach improved system availability while still suppressing misleading information, pointing to a more reliable navigation framework for safety-critical offshore operations.
Modern marine engineering, offshore resource development, and vessel positioning increasingly depend on real-time precise point positioning (RT-PPP) because it can deliver high-precision positioning without a local base station. But precision alone is not enough: maritime users also need integrity, meaning the system must warn them when positioning cannot be trusted. Existing integrity-monitoring methods often assume observation errors are Gaussian, yet real marine environments produce stronger, non-Gaussian multipath errors due to sea-surface reflections, vessel structures, motion, and changing sea states. Traditional overbounding methods can suppress misleading information, but by using one global coefficient, they often become overly conservative and reduce service availability. Based on these challenges, there is a need to carry out deeper research on maritime RT-PPP integrity monitoring.
Researchers from Harbin Engineering University, together with a collaborator from Imperial College London, reported the study in Satellite Navigation in 2026. The team developed an integrity-monitoring method that links multipath error modeling to satellite elevation, enabling RT-PPP systems in maritime environments to maintain strict safety constraints while avoiding the excessive conservatism that often limits operational availability.

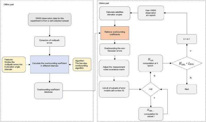
The core idea is simple but powerful: not all satellite observations are equally affected by marine multipath. Low-elevation signals are more vulnerable to reflection and distortion, while higher-elevation signals are generally cleaner. To capture this, the researchers divided multipath errors into eight 10-degree elevation intervals from 10° to 90° and applied a two-step overbounding algorithm within each interval rather than across the full dataset. They then incorporated these interval-specific coefficients into an MHSS-based integrity-monitoring framework for RT-PPP. Tests at static IGS stations showed that the proposed method produced Gaussian bounds that aligned better with actual multipath distributions than the traditional global-coefficient approach, especially above 40° elevation. In shipborne offshore and ocean experiments, the new method generated horizontal protection levels closer to actual horizontal positioning errors, improved first-availability time by 16.18% offshore and 13.89% in ocean conditions, and increased overall availability by 16.18% and 11.88%, respectively, while still suppressing misleading information.
According to the study team, the value of the method lies in balancing two goals that often conflict in safety-critical navigation: rigorous integrity protection and real operational usability. Their results show that integrity can be preserved without relying on one excessively conservative error model for all observations. By tailoring the error envelope to elevation-related multipath behavior, the method keeps protection levels credible while making the system available sooner and more often in real maritime scenarios.
The implications extend well beyond algorithm design. More realistic integrity monitoring could strengthen dynamic positioning systems used by offshore vessels, support higher-confidence navigation during marine construction and resource operations, and reduce operational risk in environments where positioning failures can have costly or dangerous consequences. The authors also note that the current 10-degree segmentation may not fully capture all multipath variation and that extreme sea states still require further validation. Even so, the work offers a clear path toward adaptive integrity monitoring that could eventually incorporate real-time environmental data to make maritime RT-PPP more robust in fast-changing ocean conditions.